一级市场投资大体可分为三个阶段,初创期、成长期和成熟期,有四个权重指标贯穿其中:团队、产品、市场、财务。而根据各个阶段、各个基金偏好权重不同。
团队,背景是否资深,搭配是否合理,是否有足够商业经验和行业资源,是否具备管理大规模、高增速团队的能力。
产品,漏斗模型中各项数据是否良性,是否比同类竞品有竞争力,用户体验是否做到极致,模式是否能够快速复制。
市场,是否到达爆发点,存量、增量是否够大,互联网渗透率、市场集中度、市场化率是否会快速提升。
财务,GMV,ARPU,付费率,复购率,各项财务指标等等,未来能否建立商业模式。
早期投资的视角主要在团队、产品上,而中后期投资的关注点主要在市场和财务上。但是,一个优秀的VC需要兼具这两种视角,既能和创业者交流技术架构、产品逻辑,又能分析行业大势、搞定资本运作,同样在做行业研究时也要兼顾把握微观与宏观视角。
当开始涉足研究一个行业时,不妨以这五步循序渐进:
1、查找、阅读相关报告,尽一切手段渠道搜集汇总行业信息;
2、对该行业资深从业者、相关机构投资者、媒体、产业链上下游,甚至竞争对手进行深度访谈;
3、梳理出产业链结构,以及行业上下游价值链;
4、匡算出该行业的核心数据,包括市场规模、增速、竞争集中度等。
5、保持持续追踪,定期复盘。
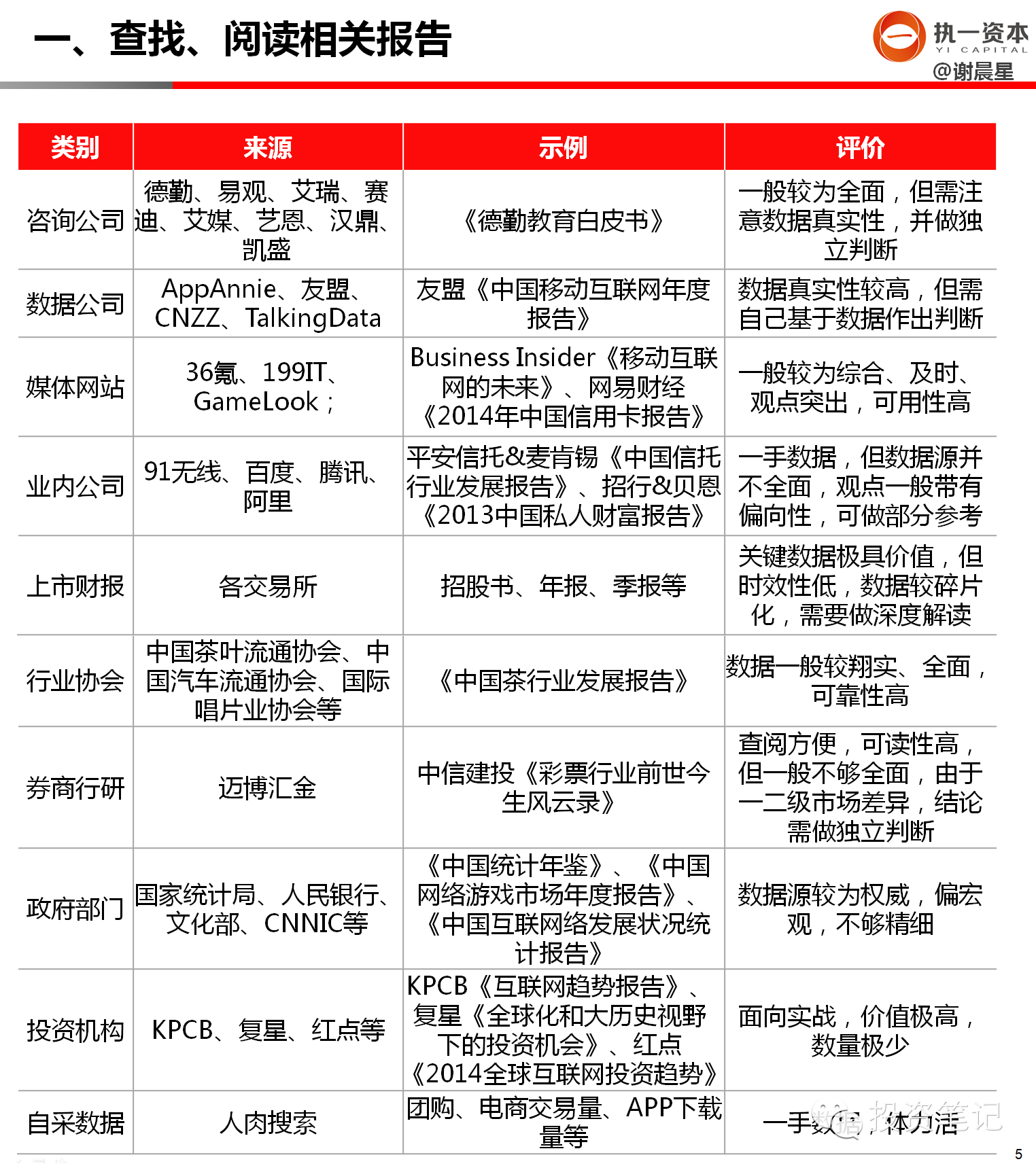
相关报告、数据的搜集一般可通过以下十个渠道:
1、咨询公司,如易观、艾瑞等,研究一般较为全面,但需确认数据真实性,并作独立判断;
2、数据公司,如友盟、AppAnnie等,数据准确性、实时性较高,但需对数据做再加工;
3、媒体网站,如36氪、199IT及一些行业媒体等,一般较为综合、及时,观点突出,可用性高;
4、业内公司,如百度、腾讯、阿里等,数据极有价值,但数据源较为片面,观点一般带有偏向性,可做部分参考。
5、上市公司文件,包括招股书、年报、季报等,信息量极大,关键数据极具价值,但时效性低、碎片化,需要汇总整理并做深度解读;
6、行业协会,如中国汽车流通协会、中国茶叶流通协会、国际唱片业协会等,其所发布的报告一般较为翔实全面,可靠性高;
7、券商行研,查阅方便,可读性高,但一般不够全面、较为偏颇,一二级市场差异较大,需要做独立判断;
8、政府部门,如国家统计局、对口管理部门等,数据偏宏观,可做为参考依据,但需要对其中“中国特色”部分做过滤。
9、投资机构,极其稀有,真正面向创业投资实战,每一份后面都是上亿资金和十数年的经验。
10、自采数据,比如笔者当年手工采集各大团购网站每日公开交易额数据,以及各应用市场APP下载量数据等。
阅读再多的报告也不等于真正能懂一个行业,报告越读越多,疑问也只会越攒越多,而只有真正到一线去做访谈,与创业者做深度沟通交流,才能查缺补漏消灭所有疑问,对行业有更深刻的理解。
可以说早期投资=无尽的访谈,而在访谈中如何提问,则是一门技术+艺术,所以不乏很多优秀的媒体人转行做投资也能成为一名优秀的投资人。
早期投资的最大难点在于大多都是新兴领域,几乎没有成体系的研究资料。因此当读完各种报告、做完无数访谈后,需要对搜集到的所有信息进行重构,这是一个将所有的碎片化知识进行重塑的过程,并尽量用较少的维度能概括总结出行业的共性、特性,发现其中本质规律。
如二手车行业的核心是车辆资产C>B>B>C的流转顺序,因此在卖方市场环境下,如何获取优质一手车源是核心要点,其次是如何通过尽可能压缩流转链条、提升流转效率从而获取足够的价格优势,进而形成核心竞争力。
教育是个巨大而庞杂的产业,但有两条维度贯穿其中,其一是学生年龄,将行业天然切割为学前教育、K12、高等教育、语言教育、职业教育等板块。其二是教育的IT化进而互联网化,随着传统教育的信息化水平不断提升,衍生出各种新的教育产品和服务形态,如远程教育、智能学习、MOOC等。
智能硬件并不是一个严格意义上的行业,实际上涵盖了游戏娱乐、运动、健康医疗、家居甚至金融等多个产业方向。但其中仍旧有两条主线脉络可寻,一是从产品创意>设计>开模>试产>量产>分销的业务流程,二是从底层硬件>操作系统>中间件>应用的产品结构。
对于早期投资如何匡算市场数据,笔者认为这5项指标是最核心的:
1、存量市场规模,大池子才能养大鱼,中国住宅商品房2013年销售额8.1万亿,小微型企业2012年贷款规模19.1万亿,汽车行业2014年销售额3.3万亿,彩票2014年销售额3820亿。只有正确的定位在一个巨大的市场中,才有机会成长为行业巨头。
2、互联网渗透率,如在线旅游2013年渗透率7.7%,互联网彩票2013年渗透率13.6%,这代表了巨大的存量市场革新机会。
3、竞争集中度,竞争水平反映的是一个行业的成熟度,如搜索引擎市场集中度CR3=百度+360+新搜狗>98%,B2C电商CR5=京东+苏宁易购+亚马逊中国+当当+易迅>77.9%,都是高度饱和的行业。而互联网金融、互联网医疗、互联网教育等行业却仍高度分散,未来潜力巨大。但也需注意竞争集中度一方面与产业链上下游的集中度互有影响,如彩票行业CR5<5.6%是由于产品发行受足彩、体彩两中心政策限制,另一方面也与行业特征有关,to C消费型业务集中度高,to B关系型业务集中度低,互联网行业集中度高,传统行业集中度低。
4、复合增长率,增量革新的难度远小于存量革新,当一个市场仍处于CAGR>20%(如出境游和留学)、甚至CAGR>1000%(如互联网金融)的增长时,意味着创业者有源源不断的机会挑战、甚至颠覆市场中的老玩家。
5、潜在市场规模,静态即当前目标市场规模,动态即在未来若干时间之后目标市场所能达到的规模。如中国二手车市场2013年静态规模约为1525亿,未来5-10年动态规模将可达2万亿。
创业、投资最好的目标行业,是既有巨大的存量市场,又有更大的潜在增量市场,并处于快速爆发时间窗口期。如2011年的智能手机市场诞生了小米、微信、陌陌,2012年底-2013年初的手游市场诞生了乐动卓越、乐逗、艾格拉斯等,2013年中的互联网金融诞生了积木盒子、有利网等,2014年的移动互联网O2O大潮中诞生出滴滴打车、快的打车,都是在增量市场的巨大变革中大势所趋、乘风而上。
如笔者于2013年下半年通过匡算中国金融存贷市场规模和结构,推导出互联网金融的最大市场机会在于面向中低净值个人的理财需求和小微型企业的贷款需求,从而先于市场锁定相关目标公司。
智能手机的普及,让投注、兑奖变得更为方便,因此也直接影响了彩票行业的格局。在智能手机的推动下,中国互联网彩票渗透率于2013年、2014年连续翻倍增长,未来判断将可达50%以上,由此带动了彩票宝、9188等一批专注于移动购彩产品的大幅成长。
相较于互联网行业,传统的茶行业由于受地域分布广泛、品类众多、生产流通复杂、目标客户人群年龄偏大等因素所限,目前的市场集中度仍然非常低,CR5=13.2%,但是,一些新兴的面向年轻人的茶叶电商、互联网茶品牌正在崛起,有望成为中国的立顿。
并不是每个行业随时都处于最好的创业/投资时间窗口,因此当行业建模完成后,持续的跟踪监测是必不可少的,定期保持数据更新,对所有研究资料归档整理,以便在行业发生变化时能够先于所有人预判出趋势,提前锁定投资标的,用数据驱动投资,这就是在一级市场做行业研究的价值。

1 评论